Circuit Design

Good circuit design requires many years of experience. At Purple Edge, we are able to provide that as our engineers have undertaken many complex and large designs. With our engineers knowledgeable in current design techniques and technologies, your designs would incorporate the advantages and speed of today¡¯s technology without sacrificing circuit reliability. Quality is assured through our design methodology.

Examples - Past Projects


ADC


board

Chip-level design for a high-speed sigma-delta ADC

The high-speed sigma delta ADC can be used in a superheterodyne receiver
to directly sample at RF or IF, thus reducing component count,
device size and cost.



Power Supply Circuits


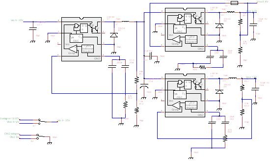
board

Board-level design for a power supply circuit used in a consumer device

The power supply circuit was designed for a consumer device manufacturer
that required an efficient and reliable power supply. The designed circuit
was able to meet those requirements.



Home